Springboot 예외처리 방식 - @ControllerAdvice
해당 포스트는 어라운드허브 스튜디오의 예외처리 강의와 개인적인 추가학습을 정리한 내용입니다.
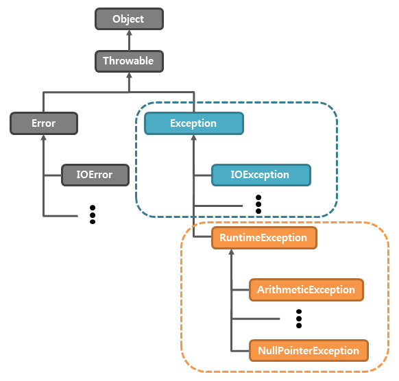
1. Java의 예외 클래스

(사진출처: TCP스쿨)
- 파란색은
Checked Exception - 주황색은
Unchecked Exception- 커스텀 exception은 `Unchecked Exception
| Checked Exception | Unchecked Exception | |
|---|---|---|
| 처리여부 | 반드시 예외처리 필요 (문법적으로 오류가 있는 등의 예외이기 때문에 컴파일 시점에서 체크가 가능) |
명시적 처리 강제하지 않음 (데이터가 잘 들어올 것을 가정하고 코드를 구성하기 때문에 실행 중에 체크가 됨) |
| 확인시점 | 컴파일 단계 (그 외 Exception)) | 실행 중 단계 (RuntimeException) |
| 예외발생 시 트랜잭션* | 롤백하지 않음 | 롤백함 |
| 예시 | IOException SQLException |
NullPointerException IndexOutOfBoundException IllegalArgumentException |
- 예외발생 시 트랜젝션 처리*
- 이 부분은
스프링이 제공하는 기본적인 트랜잭션 처리로직에 기반하며, 롤백을 하거나 하지 않는 것을 사용자가 명시할 수도 있으며, 비즈니스 로직 등에 따라 롤백을 할 지 말지도 정할 수 있음.
- 이 부분은
2. Springboot의 예외 처리 방식
1) @ControllerAdvice / @RestControllerAdvice
@ControllerAdvice/@RestControllerAdvice를 사용하여 모든Controller에서 발생할 수 있는 예외 처리@RestControllerAdvice(basePackages="패키지위치")와 같이 설정을 통해 범위지정이 가능. (디폴트는 모든 Controller)- json 형태로 결과를 반환하려면
@RestController사용. - 두 어노테이션 모두
@Component가 달려 있어서 부트시 자동으로 Bean 등록이 됨. - 보통 클래스에 달아서 사용함.
2) @ExceptionHandler
-
@ExceptionHandler를 통한 특정Controller의 예외 처리(발생하는 예외마다 처리할 메서드를 정의)@ExceptionHandler(___Exception.class)로 명시할 수 있으며, 명시할 클래스는 배열로 여러개도 받을 수 있음.- Exception은 최상위 클래스이기 때문에 하위 클래스 중에서 Handler 처리가 존재한다면 그 Handler가 우선권을 가지게 됨.
- 보통 메서드에 달아서 사용함.
-
전역 설정인
@ControllerAdvice보다 지역 설정인@ExceptionHandler가 우선권을 가짐. -
[ 예시 ]
-
controller 패키지Controller.java@RestController public class Controller { @PostMapping("/exception") public void exceptionTest() throws Exception { throw new Exception(); } @ExceptionHandler(Exception.class) public void ExceptionHandler(Exception e) { System.out.println("Controller ExceptionHandler 호출") } } -
exception 패키지ExceptionHandler.java@RestControllerAdvice public class ExceptionHandler { @ExceptionHandler(Exception.class) public void ExceptionHandler(Exception e) { System.out.println("Advice ExceptionHandler 호출") } } -
위 상태로 Post로 /exception 요청시
Advice는 전역 설정이기 때문에 Controller ExceptionHandler가 출력됨.
-
Controller에 ExceptionHandler가 없는 상태에서 Post로 /exception 요청시
Controller 단에서 예외처리가 없기 때문에 Advice ExceptionHandler가 출력됨.
-
2-1. 예외 처리의 2가지 분류
- 처리가 가능한 예외:
try - catch - (final)을 활용하여 그에 맞는 데이터를 넣는다던지 하는 적절한 처리를 함. - 처리가 불가능한 예외: Exception을 클라이언트로 던져야 하기 때문에, 어떤 로그와 어떤 에러문구를 전달할지에 대한 고민이 필요함.
3. 실습
@ControllerAdvice
public class ExceptionHandlerClass {
@ExceptionHandler(Exception.class)
public ResponseEntity<> ExceptionHandler(Exception ex){
ErrorResponseEntity response = new ErrorResponseEntity(ErrorCode.INTERNAL_SERVER_ERROR);
return new ResponseEntity<>(response, HttpStatus.INTERNAL_SERVER_ERROR);
}
}
- 이렇게 되면
Exception이 발생했을 경우ResponseEntity를 만들어서 반환하게 됨. - 리턴 객체는 개발자가 커스터마이징이 가능해짐.
마지막 수정일시: 2022-12-18 17:43
댓글남기기